首页
要闻
原创
问政
频道
观点
地方
互动
河北频道
新闻频道
我有诉求
我要建言
我要咨询
教育
经济
社会
文旅
健康
最河北
乡村振兴
商会
消费
汽车
资讯
政策解读
English
新体育
评论频道
石家庄
承德
张家口
秦皇岛
唐山
廊坊
保定
沧州
衡水
邢台
邯郸
定州
辛集
雄安
正定
校园记者
长城网
·
经济
经济频道
>
应急安全科普
>
生产安全
首页
经济要闻
长城对话
财经·观察
厅局·动态
活动·会展
金融·资讯
乡村·生态
消费·生活
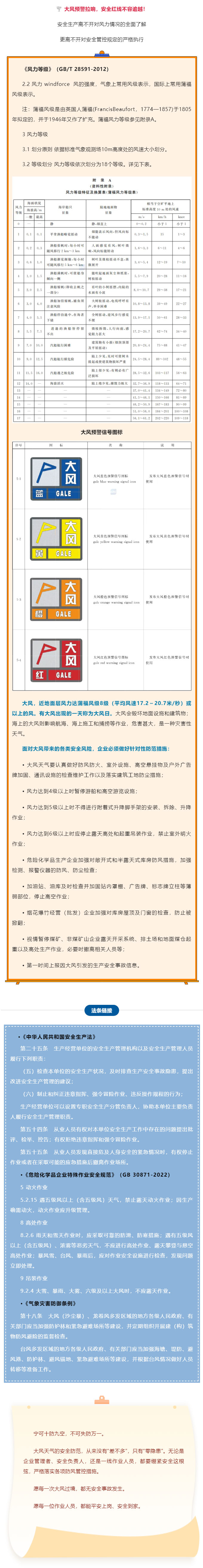
突刮大风夺两命!守住安全“防风关”
来源: 国家应急科普宣传
2026-04-24 11:21:25
小
中
大
分享:
关键词
大风 安全
责任编辑:刘延丽
推荐阅读
科普微视频优秀作品展丨中小学校地震避险及应急疏散示范
冀云
河北省廊坊市举办食品安全突发事件(Ⅳ级)应急处置实战演练活动
廊坊市市场监管局
经济
要闻
微视频丨问天
截至“十四五”末 河北省有效发明专利达8.5万件
冀遇消博会 溢出新未来
骑行正定话初心丨这二十个字,让塔元庄变了样
选择雄安 选择未来
开局看“未来”④︱应用场景落地 具身智能机器人“活起来”
财经
观察
“共享智造”驱动 邯郸特色产业集群提速升级
开局看“未来”⑥|6G“升维”绘就未来城市“天际线”
河北商联将积极推动批发零售和再生资源回收行业规范有序发展
助力“冀货冀运” 一季度石家庄国际陆港云仓商品出库量超21万件
科技共享“破圈” 临西轴承“转得欢”
国产机器人超越人类半马纪录,靠什么
金融
资讯
河北:激活知识产权“一池春水” 赋能新质生产力发展
进出口银行河北省分行组织青年员工赴人民银行河北省分行行史馆参观学习
民生银行唐山分行开展“筑牢金融安全防线 守护群众钱袋子”主题宣传活动
2026年3月末 河北省人民币贷款余额突破10.6万亿元 同比增长8.5%
人保财险发布人保“五亮”理赔服务范式
人保财险发布人保“五亮”理赔服务范式
活动
会展
大鹏探展•消博会 | 挑战,种草你的心动好物
(京津冀)国资国企人才发展协同暨教育培训创新交流会举办
聚力消博 石家庄企业在海南寻找“最佳合伙人”
全省多业态融合消费场景新业态新品牌对接活动在保定举办
TOP